IJETMR
SUSTAINABLE INVENTORY MODEL FOR OPTIMIZING GREENHOUSE INVENTORY MANAGEMENT THROUGH SUSTAINABLE PRACTICES

Original Article

SUSTAINABLE INVENTORY MODEL FOR OPTIMIZING GREENHOUSE INVENTORY MANAGEMENT THROUGH SUSTAINABLE PRACTICES

 

Archit Jain 1*Icon

Description automatically generated, Lakhan Singh 2Icon

Description automatically generated

1 Scholar, Institute, Digamber Jain College, Baraut, UttarPradesh, India

2 Professor & Supervisor, Institute, Digamber Jain College, Baraut, UttarPradesh, India

 

CrossMark

ABSTRACT

The major source of the variance in the environmental system is the dramatic increase in carbon emission (CO2). Deterioration on the massive scale is compelled in the green house companies due to the fact that green product is life cycle very limited (summer). The modern companies (green companies especially) are striving to simplify their current inventories processes so as to carry out the maximum profitability in terms of the environmental issues. To gain the economic and ecological benefits, they must make a sustainable system of inventory. The second similarity to the modern inventory system is the inflation factor that has steadily risen throughout the years during the pandemic of COVID-19 to most of the items. Due to the topicality of these concerns, the contemporary study focuses on the notion of green technology investment to prevent not only the carbon release produced by the use of the transport system but also the application of preservation technology to control the disintegrating character of the latter under the impact of inflation. The existing model was considered to be an economic order quantity model having a scheme of advance payment, the variable holding cost, and the demand rate based on the size of the amount on hand. A number of sub cases have been performed through the use of numerical examples to test the validity of the proposed model. The sensitivity analysis depicts the observation of the positive effects of controllable deterioration and emission of carbon. The results revealed that the system cost cuts by 5.96 percent as a result of putting funds in the green technology and preservation technology.

 

Keywords: Sustainability, Inventory, Green technology, Preservation, Deterioration, Inflation, Carbonemission, Optimization

 


INTRODUCTION

The major problems, the whole world is facing, are environmental difficulties. The main cause which is responsible to harm the environment is continuously increasing carbon emission from industries and transporting system Mashud et al. (2021),Pando et al. (2013),Sarkar et al. (2014). Production companies release Carbon Dioxide (CO2), which is also called greenhouse gas harms the earth. The main loss due to carbon emission is climate changing, most popularly global warming. Most of the carbon emission comes from transportation and inventory holding system Jawla and Singh (2016), Lashgari et al. (2016), Shi et al. (2020). The Governments of many countries are trying to deduct the environmental loss due to greenhouse carbon emissions which are produced through transport Chandra et al. (2020),Chang et al. (2019), which devotes to a quarter of the entire carbon emissions Taleizadeh et al. (2013),Teng et al. (2016). They are motivating towards the latest inventions of green technologies (GT) as green technologies are the only solution to control carbon emissions and developed a sustainable inventory model. Yu and Hui (2008) developed a sustainable inventory model which provides inventive methods to control the loss due to pollutant emission Yu and Hui (2008). Lou et al., (2015) discussed an inventory system that reduced carbon emission with the help of green technology Lou et al. (2015).

Deterioration is another major task to handle in the current inventory system. Most of the agricultural items have to go through deterioration. In this context, preservation technologies take place to control the deterioration. Plants and flowers retailer always invest in preservation technology (PT) as they have a short life cycle so that they need some facilities to maintain their quality for a certain time. Many researchers considered the PT investment in their models Zauberman et al. (1991), Chen et al. (2020), Datta et al. (2020), Khanna et al. (2020), Zulu et al. (2020). To establish a sustainable inventory system, investment in both preservation and green techniques is required Gaur et al. (2020). It will turn down the retailer’s loss due to deterioration as well as will provide a healthy environment. Mishra et al. (2020) developed a model by considering a joint investment of preservation technology and green technology for a greenhouse flower company Mishra et al. (2020). Mashud et al. (2021) projected a sustainable inventory model. Their proposed green technology investment is beneficial to curb carbon emissions produced from transporting system Mashud et al. (2021) Wu et al. (2018).  

 

PROBLEM DEFINITION

To fill this gap, the proposed study developed a SEOQ model which invests in both PT and GT simultaneously. The minimum cost is obtained and tried to reduce the carbon emission coming from the vehicle Chen et al. (2019). This research is aimed to develop a model for a retailer that can minimize its cost with less environmental loss Pervin et al. (2020). Fruits and vegetables are the major products, considered in this research as they are much vulnerable Kumar et al. (2020). This study also considered the payment problems occurring in COVID-19, a supplier offers an advance payment policy to its retailers that retailers can pay the full amount in multiple installments as most of the people could not hold a huge amount of money in this pandemic to pay full payment in a single installment Mishra et al. (2020). In this pandemic, inflation is one such factor that cannot be ignored Banerjee et al. (2018), Li et al. (2018). Most of the products especially food items faced high inflation during this time. This study would be helpful for retailers to minimize their cost taking inflation into the account Datta (2017) Tripathi et al. (2018), Das et al. (2021). Also, it is not mandatory that inflation always increases the total cost, it can be optimized by investing in preservation and green technology. Table 1 shows a quick comparison of available research and propose research Shah et al. (2020), Giri et al. (2017).

Table 1

 

Table 1 Sustainable Greenhouse Inventory Model

Authors

Stock-dependent demand

Price dependent demand

Deterioration

Carbon emission

PT investment

Advance payment

Time varying holding cost

Inflation

GT investment

Shah et al. (2014)

✓

✓

✓

✓

Jawla et al. (2016)

✓

✓

✓

✓

Tripathi et al. (2018)

✓

✓

Datta et al. (2019)

✓

✓

✓

✓

Shi et al. (2019)

✓

Gaur et al. (2020)

✓

✓

✓

Kumar et al. (2020)

✓

✓

✓

✓

Shah et al. (2020)

✓

✓

✓

Pervin et al. (2020)

✓

✓

✓

✓

Das et al. (2021)

✓

✓

✓

Present Paper

✓

✓

✓

✓

✓

✓

✓

✓

✓

 

NOTATIONS AND HYPOTHESIS

The present inventory system consists of some specific notations and the assumptions made to develop the model.

 

Notations

The notations are divided into two parts: decision variables and constant parameters, as follows:

 

Decision Variables

: Investment in PT / unit time

: Length of system cycle

 

Constant Parameters

·      : Stock level at any time

·      : Lead time

·      : Maximum inventory

·      : Holding cost / unit / unit time at any time

·        : Deterioration cost / unit

·      : Inflation rate

·      : Selling price rate

·        : Ordering cost / order

·        : Purchasing cost / order

·        : Deterioration rate without investment in PT

·      : Deterioration rate with investment in PT

·      : Number of trips

·        : Fixed transportation cost

·        : Fuel amount vehicle consumes when empty

·        : Extra vehicle fuel consumption/ton payload

·      : Amount to be paid before delivery

·        : The same amount variable transportation cost to fuel price

·        : Vehicle generates carbon emission cost

·        : Additional carbon emission cost

·        : Distance travelled from supplier to retailer and then to consumer

·      : Maximum reduced amount of carbon emission when GT invested,

·      : The efficiency of GT in declining emission,

·      : Discrete quantity of investment in GT ($/year)

 

Hypothesis 

The following hypotheses have been inserted into the development of the proposed model:

The holding cost is taken as a linear function of time, i.e.

 

 

 

 

 

1)    The model considers the inflation effect with rate , where .

2)     The demand rate is correlated to the selling price and stock level, i.e.

 


1)     Instantaneous deterioration arises for all items at a constant rate .

2)     The model invests in preservation technologies to control deterioration. For preservation technology investment, the following function is used:

 

 

which satisfies the conditions:

 

 

where is the sensitivity parameter of investment, .

1)     In the case of advance payment, the leading time is constant. Otherwise, the lead time assumed in the present model is close to zero for the case of no advance payment.

 

MATHEMATICAL FORMULATIONS

This model has divided into two different parts where the first part involves product deterioration reduction using the preservation technologies while the second part involves product deterioration reduction with green technologies to reduce the joint loss due to deterioration and carbon emission Hsieh and Dye (2017). For the reader’s convenience to understand the adopted steps, the research methodology used in the development of this model has given in Fig.7.1. A detailed explanation of considered situations and corresponding models is given below. Balaman and Selim (2016)

 

Case 1 (considering preservation technology)

An economic order quantity (EOQ) model is made in the consideration of the hypothesis mentioned before. In the present time, the business market is so much affected by COVID-19 in the reference of payments Singh et al. (2016),Lou et al. (2015). Small retailers are facing so many problems in this scenario as generall, they hold a low amount of their capital. They need to pay a huge amount to the supplier which is quite not possible in the time of COVID environment. The other major problem the retailer is facing at present is inflation Yang et al. (2015). As inflation is increasing for most of the products, it became hard to manage to pay the full amount in a single installment Dye and Hsieh (2013). Keeping all this in the mind, the supplier proposes a scheme of advance payment for the retailer to reimburse for a part of the complete amount at the time of delivery of the item Dye and Hsieh (2013). In the proposed study, A retailer buys a Q unit of items from the supplier. At the time of delivery, the supplier transports all the items to the retailer after getting the remaining amount of payment. 

In Fig. 2., the physical situation of this inventory system is shown. The retailer pays the product’s amount in several installments (n) with the processing time (K). The largest shaded part shows the total number of divisions of payment that have to be paid before giving the items, whereas the next-largest shaded part represents the leftover (1− ) percentage of the total amount. This amount was later settled by the retailer on delivery of the items. Having the entire stock, the retailer seeks to manage the consumer requirement. Unwillingly, deterioration started at the initial stage (t = 0) for all the items. To control the product’s deterioration, the retailer invested in preservation technology. On account of consumer demand and instantaneous deterioration, the stock level turns out to be zero at t = T.

 

 

Figure 1

Figure 1 Research Methodology

Figure 2

Figure 2 Graphical Inventory System

 

The associated differential equation of the stock level is taken as follows:

 

 

with initial boundary situation:


The solution of Eq. (1) using Eq. (2) is given by:


And so that the initial stock (at ) level is given by:

 

Cost Components

The associated cost functions are as follows:

a) Ordering cost per cycle:


b) The retailer tries to manage the deterioration in products with the help of required preservation technology (PT) which consumes the investment cost. The investment cost is given by:

 


c) Every retailer needs to hold the inventories until they are traded. Thus, the variable holding cost per cycle is calculated as:

 


d) Purchase cost is the amount that is given to the supplier by the retailer for his desired stock. If is the overall stock (assumed earlier), then the total purchase cost (PC) per cycle is given by:

 


e) Retailers invested in preservation technology to control deterioration which preserves the inventory but for a specific time. So, the deterioration cost per cycle is stated by:

 


f) In this inventory system, stock level is delivered by the supplier after getting the full amount of payment and then transported to the consumer from the retailer by paying the shipping cost. In Figure 3, the existing transportation situation is shown. The supplier transports all the stock to the retailer by truck Wahab et al. (2011). The distance adds up for the reverse process, so distance is added. The truck generates carbon emission which is emergent on the purchased stock of the vehicle payload and the extra carbon emission is also added after the supplier transports stock to the retailer Hsieh and Dye (2010). The total vehicle fuel consumption is multiplied into the variable transportation cost. Hence, the total transportation cost per cycle is given by:

 


g) Before the time of delivery, the cyclic capital cost for the retailer is (from Figure 2, referenced by Wu et al. (2018)):

 


(See Appendix A for detailed calculation)

 

Hence, the total cost can be calculated as:


The main aim of the present paper is to optimize and so that is minimized. The necessary conditions for the optimization of and are followed by:

 


and


The sufficient condition for the optimization of and is followed by:

 


The solutions of Eqs. The spot (12) and (13) give graphs of the cycle length T and the investment parameter T. This is due to the fact that all the mandatory derivatives are computed in Appendix B. When these numbers are applied in the equation one will be able to end up with most optimal inventory level. (4) [30]. The total cost activity may also be mathematically presented as an equation below (15). This is the cause why the overall cost monofunction TC' (τ,T) is:

 





Figure 3

 

Figure 3 Transportation System

 

Case-2 (Considering Both Preservation and Green Technology)

At present, the environment is facing major problems due to carbon emissions. All fuel vehicles are the main cause of carbon emissions. The retailer has to stay interested in creating a greener environment Dye et al. (2007). For this, the retailer has to invest in such techniques that would control carbon emissions for the environment. Lou et al. (2015) introduced the first inventory model considering GT investment. The fraction of the regular emission reduction is:

 


The retailer has to invest units to reduce per-unit emissions. Because of this investment, an extra cost is added to the retailer’s cost function.

 

Green technology cost per unit time:

 


The transportation cost with green technology investment becomes:

 


Now, the total cost function for the retailer changes to Eq. (16):

 




Theorem 1: For every fixed , in Eq. (15) shows its convexity in and therefore a unique solution exists.

Proof: See Appendix C.

Theorem 2: For every fixed , in Eq. (15) shows its convexity in and therefore a unique solution exists.

Proof: Similar to that of Theorem 1.

Theorem 3: The total cost function for Case-1 is less beneficial than Case-2.

Proof: To prove the above theorem, we show that Case-1 has a higher amount of carbon emission than Case-2. Using Eq. (15) and Eq. (16), we obtained:

 


Since is always a positive number, then has a positive quantity with . Also, as cannot be negative, so Eq. (17) becomes:

 


The decreased carbon emission cost is given by Eq. (18) for Case-2 by applying green technology to the system. These emissions appeared from transportation for which retailers have to invest less in Case-2 than in Case-1. This proves that the total cost obtained in Case-2 is less than in Case-1. Also, if , then both cases will face an equal amount of emissions and hence give equal total cost.

Eq. (16) shows the total cost for Case-2, which is quite similar to the cost function of Case-1 (Eq. 15). So, we excluded the above theorems for this case to avoid redundancy.

 

CASE STUDY AND NUMERICAL INVESTIGATION

Case Study

The present study represents a particular study of a green item retailer's inventory system (the same case study is discussed by Mashud et al. (2021)). In this greenhouse farm, many agricultural products like vegetables, flowers, and fruits are supplied to retailers. Since these items have the highest possibility to deteriorate over time, retailers invested in preservation technologies to control deterioration. A case study is presented in this section (Fig. 4) of a greenhouse firm in Australia. They also invested in green technologies to reduce carbon emissions from the environment.

 

Numerical Investigation

In the present model, an agreement is built between the supplier and the retailer. The retailer gets an offer from a supplier that he can pay the amount in equal installments and on delivery, the remaining payment can be cleared up. Since it is a good deal for the retailer, he agrees to this agreement Dye et al. (2007). The retailer receives his ordering stock from the supplier by transport. This transport system causes carbon emission, which is harmful to our environment. At , the retailer gets his whole inventory after paying the remaining balance. In the interval , the retailer tries to accomplish the market’s demand. The demand of the model is the joint function of selling price and inventory level, which is a realistic demand pattern of the present business market Goyal and Giri (2003). The inventory level became zero at because of customer demand and product deterioration. For optimal results, the retailer invests in preservation technologies which are required for the product to maintain their quality for a long time. The above-defined model is considered under the effect of inflation. Most of the time, inflation increases the cost of the retailer, but it has to be taken as one of the realistic parts of the inventory system Skouri and Papachristos (2003), Bhunia and Maiti (1998).

A numerical study is investigated in this part to validate the present paper. Mathematics 12.0 is used to solve both considered models.

 

Case-1 (Considering Preservation Technology)

The following parameters have been considered for the numerical example:

·      Ordering cost:

·      Selling price:

·      Holding cost parameters:

·      Inflation parameter:

·      Sensitivity parameter:

·      Deterioration parameter:

·      Fixed transportation cost:

·      Additional fuel cost:

·      Additional carbon emission cost:

·      Carbon emission cost:

·      Product's weight

·      Variable transportation cost:

·      Distance

·      Number of trips

·      Total number of installments

·      Remaining part of the amount on delivery

·      Lead time

·      Capital interest charge

·      Total purchase cost:

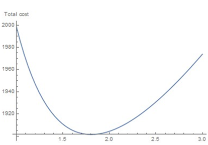
On solving Eq. (15), we noted the optimum values of PT investment , cycle time and total cost . Fig. represents the convexity of the cost function regarding decision variables and . Fig.7. 6 and Fig. 7 show the convexity of the total cost function relative to individual decision variables and .

 

No Preservation Technology ()

Investment in preservation technologies is important for most of the products to control deterioration, but there are many products that do not require preservation technology investment to hold their quality for their life period. Such products include stationery items like pens, scales, electronic items, etc. We modified our model without considering the PT investment (i.e., ). The above-mentioned example is investigated for this case. The following optimum solutions are obtained: cycle time and the total cost is obtained as . Fig. 8 shows the convexity of the cost function.

 

 

No Advance Payment

If an advance payment scheme is not applied, we modified our model with the assumptions of preservation investment with no advance payment, and the corresponding situation is shown in Fig. 9. To examine this condition, we omit the cyclic capital cost in the total cost function. The same example is again investigated in this scenario. The optimum values are as follows: preservation investment parameter , cycle time and the total cost is obtained as . Fig. 10 shows the convex nature of the total cost function concerning decision variables and . Fig. 11 and Fig. 12 present the convex behavior of total cost relative to independent decision variables and .

 

Full Advance Payment

Paying full product payment in a single installment is not possible for most retailers, but some retailers can pay their whole amount in a single installment or advance payment. We can modify our proposed model for this scenario also. Putting and in Eq. (15), we consider the same example to investigate for this part. With and , we noted the optimum values of PT investment , cycle time and total cost .

 

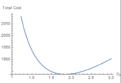
Case-2 (Considering Both Preservation and Green Technology)

In the extension of this model, we optimize the total cost given in Eq. (16). We considered the same examples mentioned above with additional parameters such as , , and . We noted the optimum values as PT investment , cycle time and total cost . The optimum values show that investment in green technology for controlling carbon emission is much more beneficial for retailers as it increases total cost while it increases the cycle length of the inventory system (see Fig. 13 for convexity of the cost function). The convexity of the cost function relative to individual decision variables and can be seen in Fig. 14 and Fig. 15.

 

No preservation technology ()

We modified the present model without taking preservation technology investment, i.e., . The following optimum solutions are obtained: cycle time years and the total cost is obtained as . The convexity of the total cost function for decision variables and is shown in Fig. 16.

 

Without advance payment

The optimum value for this case is as follows: preservation investment parameter , cycle time years, and the total cost is obtained as (See Fig. 17 for convexity of cost function concerning decision variables and ).

 

Full advance payment

Full advance payment is another real scenario in the business world. We noted the optimum values in this case as follows: preservation investment / unit, cycle time years, and total cost .

Figure 4

 

Figure 4 A Vegetable Firm with the Deteriorating Product

Source: https://www.allgreen.com.au/nursery/plants

 

Figure 5

Figure 5 Convexity of the Total Cost Function 

 

Figure 6

Figure 6 Total Cost Function V/S PT Investment Cost

 

Figure 7

Figure 7 Total Cost Function V/S Cycle Time

 

Figure 8

Figure 8 Convexity of the Cost Function

 

Figure 9

Figure 9 Inventory Model Without Advance Payment

 

Figure 10

Figure 10 Convexity of the Cost Function

 

Figure 11

Figure 11 Total Cost Function V/S PT Investment Cost

 

Figure 12

Figure 12 Total Cost Function V/S Cycle Time

 

Figure 13

Figure 13 Convexity of the Cost Function

 

Figure 14

Figure 14 Total Cost Function V/S Cycle Time

 

Figure 15

Figure 15 Total Cost Function V/S Pt Investment Cost

 

Figure 16

Figure 16 Convexity of the Cost Function

 

Figure 17

Figure 17 Convexity of the Cost Function

 

RESULTS SUMMARY

Many cases have been discussed in section 6. Fig.7.18. shows the crisp summary of considered cases. The left part of Fig.7.18. portrays the outcomes of Case-1 while the right side shows the results for Case-2. It is noted that investment in GT would be beneficial for all subcases as it always decreases the total cost Covert and Philip (1973). The cost in the first sub-case of Case-2 is 3.43% less than of Case1. The cost in the second sub-case of Case-2 is 5.85% less than of Case-1. Similarly, the costs in the remaining sub-cases of Case-2 are 3.41% and 3.29% than of Case-1 respectively. ‘No advance payment’ shows better results and it provided the lowest cost in both cases but in an actual situation of an inventory structure, it is not quite possible. In the pandemic of COVID-19, advance payment would be necessary between supplier and retailer relationship Van der Veen, B. (1967), Naddor (1966). Sometimes advance payment option helps the payer in the cancelation of the order in opposite circumstances. Although, the overall system cost in the case of full advance payment is 0.073% higher than the case of no advance payment for Case-1 while this value is noted as 0.18% for Case-2. The total cost in the case of preservation and green investment is 5.96% less than in the case of neither preservation investment nor green investment Cambini and Martein (2009), Shah and Shah (2014). 

Figure 18

Figure 18 Chart Summary for Special Cases

 

Table 2

Table 2 Sensitivity Analysis for Case-1

Parameter

% Change

τ

T (with tech)

TC*

T (without tech)

TC**

(TC**−TC*) %

c

-20

12.8808

1.9105

1920.24

1.86122

1920.93

0.03

c

-10

9.63547

1.84986

1933.58

1.8155

1933.99

0.02

c

10

3.78761

1.74547

1959.04

1.73359

1959.1

0.003

c

20

1.13095

1.70003

1971.22

1.69669

1971.23

0.0005

pᶜ

-20

5.66138

1.80247

1923.25

1.78347

1923.28

0.0015

pᶜ

-10

6.13973

1.79881

1934.88

1.77826

1935.03

0.007

pᶜ

10

7.08536

1.79155

1958.12

1.76797

1958.33

0.01

pᶜ

20

7.55274

1.78795

1969.73

1.76286

1969.97

0.012

p

-20

108.644

0.852451

9408.85

0.762942

9737.94

3.49

p

-10

78.5706

1.08203

5735.93

0.950973

5921.82

3.24

p

10

–

–

–

63.2028

–

–

p

20

–

–

–

63.1995

–

–

r

-20

6.80433

1.84824

1891.48

1.80221

1938.2

2.47

r

-10

5.73972

1.82868

1895.85

1.7846

1942.46

2.45

r

10

3.68887

1.79159

1904.45

1.75098

1950.87

2.43

r

20

2.7

1.77397

1908.68

1.74541

1955.02

2.42

w

-20

2.4876

1.86984

1596.52

1.88924

1634.48

2.37

w

-10

8.2475

1.88338

1748.62

1.8274

1790.85

2.4

w

10

11.5949

1.78373

2050.62

1.72497

2102.06

2.52

w

20

17.9468

1.75982

2200.34

1.68199

2257.04

2.57

h₁

-20

4.71157

1.81007

1900.07

1.77331

1946.58

2.44

h₁

-10

4.70663

1.80994

1900.12

1.77331

1946.63

2.44

h₁

10

4.69675

1.80955

1900.22

1.77298

1946.73

2.44

h₁

20

4.69181

1.80995

1900.27

1.77287

1946.78

2.44

h₂

-20

4.70809

1.80975

1900.18

1.77304

1946.7

2.44

h₂

-10

4.70489

1.80988

1900.16

1.77314

1946.67

2.44

h₂

10

4.69849

1.80975

1900.18

1.77304

1946.7

2.44

h₂

20

4.69529

1.80968

1900.2

1.77298

1946.71

2.44

 

 

Table 3

Table 3 Sensitivity Analysis for Case-2

arameter

% Change

Τ

T

TC*

TC**

(TC**−TC*) %

c

-20

7.20452

1.95133

1813.27

1920.24

5.89

c

-10

4.05768

1.8913

1825.83

1933.58

5.9

c

10

4.1736

1.78756

1849.83

1959.04

5.9

c

20

2.2802

1.74266

1861.34

1971.22

5.9

pᶜ

-20

0.075927

1.84491

1814.5

1923.25

5.99

pᶜ

-10

0.601824

1.84094

1826.26

1934.88

5.94

pᶜ

10

1.64037

1.83309

1849.75

1958.12

5.89

pᶜ

20

1.66204

1.8315

1878.82

1969.73

5.17

p

-20

105.359

0.86778

8976.91

9408.85

4.52

p

-10

75.219

1.10077

5487.7

5735.93

4.52

p

10

50.472

1.1016

4287.1

4529.12

5.64

p

20

18.725

1.10273

3268.25

3451.37

5.6

r

-20

3.30135

1.87741

1829.18

1891.48

3.4

r

-10

2.19802

1.85683

1833.62

1895.85

3.39

r

10

0.0756

1.81787

1842.35

1904.45

3.37

r

20

0.0741

1.78155

1850.89

1908.68

3.12

w

-20

5.8129

1.89497

1550.08

1596.52

2.99

w

-10

7.3679

1.86463

1694.54

1748.86

3.2

w

10

8.01778

1.81173

1980.64

2050.62

3.53

w

20

14.3744

1.78852

2122.55

2200.34

3.66

h₁

-20

1.3313

1.83727

1837.91

1900.07

3.38

h₁

-10

1.12821

1.83714

1837.96

1900.12

3.38

h₁

10

1.11836

1.83687

1838.06

1900.22

3.38

h₁

20

1.11343

1.83673

1838.11

1900.27

3.38

h₂

-20

1.12977

1.83714

1837.98

1900.14

3.38

h₂

-10

1.12653

1.83707

1838

1900.16

3.38

h₂

10

1.12004

1.83693

1838.02

1900.18

3.38

h₂

20

1.11679

1.83686

1838.04

1900.2

3.38

m

-20

0.50239

1.84169

1824.03

1886.25

3.41

m

-10

0.81361

1.83934

1831.02

1893.21

3.39

m

10

–

–

–

1907.13

–

m

20

1.73799

1.83235

1851.98

1914.08

3.35

K

-20

1.11438

1.83707

1837.81

–

–

K

-10

1.11883

1.83704

1837.91

1900.12

3.38

K

10

1.12773

1.83697

1838.11

1900.22

3.37

K

20

1.13218

1.83694

1838.21

1900.27

3.37

n

-20

1.12513

1.83699

1838.05

1900.19

3.38

n

-10

1.12411

1.837

1838.03

1900.18

3.38

n

10

1.12261

1.83701

1837.99

1900.16

3.38

n

20

1.12205

1.83701

1837.98

1900.16

3.38

e₁

-20

3.7319

1.93211

1573.26

1619.77

7.53

e₁

-10

4.97424

1.88264

1706.17

1760.52

3.18

e₁

10

6.67235

1.79472

1968.93

2038.86

3.55

e₁

20

11.7591

1.7554

2099.04

2176.72

3.7

 

Figure 19

Figure 19 Pictorial View of Sensitivity Analysis of Inflation Parameter (R)

 

Figure 20

Figure 20 Pictorial View of Sensitivity Analysis Of (𝜎)

 

Figure 21

Figure 21 Pictorial View of Sensitivity Analysis of Holding Cost Parameter (ℎ1)

 

Figure 22

Figure 22 Pictorial View of Sensitivity Analysis of Holding Cost Parameter (ℎ2)

 

Figure 23

Figure 23 Pictorial View of Sensitivity Analysis of Carbon Emission Costs (𝑒1, 𝑒2)

 

Figure 24

Figure 24 Pictorial View of Sensitivity Analysis of Purchasing Cost Parameter (𝑝c)

 

SENSITIVITY ANALYSIS

The model that is under use is based on several fundamental parameters. The effects of such parameters in this section have been studied, i.e. the effect and influence of changes in this parameters, which in turn resulted to the occurrence of different observations in an ideal solution to the two cases considered.

 

 

 

Case-1

The case of with and without PT investment is studied in Table 2.

·        Increasing values of (, m, e_1, e_2,) and (d_s) increases the system cost of the model in both cases with and without PT investment as they enhance the carbon emission and transportation cost also. The average increment in total cost from without preservation technology are 2.46%, 2.44%, 2.45%, 2.45%, and 0.075%, respectively.

·        The increasing value of (r) increases the total cost as it is an inflation factor. The retailer should always concern about inflation for being a realistic situation. The average increment in total cost from without preservation technology is 2.44% from the sensitivity of (r).

·        An increment in the value of (n) decreases the total cost while it increases the time length of the system. The average increment in total cost from without preservation technology is 2.44% from the sensitivity of (n).

·        The total cost increases after the increment in (K) and ( \sigma ). However, the higher cost is obtained in the case of without preservation technology. The average increment in total cost from without preservation technology is 2.44% and 2.57%, respectively.

·        Increasing parameter ( p ) decreases the total cost and increases the cycle length (T).

·        The increment ( p^* ) is not beneficial for the present inventory model. The retailer is facing higher purchasing costs with time which leads to less profit. The average increment in total cost from without preservation technology is 2.44%.

·        Both the holding cost parameters (h_1) and (h_2) also show the same negative impact as (p^*) shown. The average increment in total cost from without preservation technology is 2.44% for both the holding cost parameters.

 

Case-2

The case of with and without GT investment is examined in Table 3.

·        The carbon emission factors (e_1) and (e_2) increases, the total cost after the increment in their values. When the retailer does not incorporate green technology, the higher carbon emission cost is noted. Figure 2 shows that the average decrement in the total cost of without preservation technology and with green technology is 5.87% from the sensitivity of carbon emission cost parameters and .

·      The inflation parameter shows the higher effect on total cost in the case of no green techniques. Fig. 19 shows that the average decrement in the total cost of without preservation technology and with green technology is 5.85% from the sensitivity of inflation parameter . So, the investment in green technology should be increased to compensate for the effect of inflation.

·        The higher values of , , and have a negative effect on the model. The cycle length of the retailer’s system decreases while the total cost becomes higher.

·      When and increase, the retailer has to face an immense total cost for less system cycle. From Fig. 20, it is observed that the average decrement in the total cost of without preservation technology and with green technology is 6.05% from the sensitivity of .

·      The higher value of several installments is beneficial for the retailer. As escalates, the time to pay the remaining amount also increases, which would help to run the inventory system more conveniently.

·         , , and holding cost parameters and show the negative effect on the retailer’s profit. It is reducing the cycle length of the system while increasing the total cost. Fig. 21 and Fig. 22 show that the average decrement in the total cost of without preservation technology and with green technology is 5.91% and 4.65%, respectively, from the sensitivity of holding cost parameters and , respectively. Fig. 24 shows that the average decrement in the total cost of without preservation technology and with green technology is 5.66% from the sensitivity of purchasing cost parameter .

 

MANAGERIAL INSIGHTS

The discussed model is developed around the retailer's profit. The main highlights of the paper can be availed by firms to reduce the total cost with less investment.

Most of the retailers can apply this model as the proposed model dealt with a more realistic condition, inflation.

This model majorly helps greenhouse firms to control the carbon emission by investing in the proposed green technology.

With the help of this model, the retailers can comfortably understand when they are required to invest in preservation technology or when to implement green technology, or when the investment in both technologies is needed.

 In COVID-19, most of the suppliers can request the retailer for the advance payment to get more profit, especially in the greenhouse business as there are more chances of canceling the order due to its deteriorating behavior. The retailers pay less cost in the absence of advance payments. The proposed advance payment scheme can be applied if the retailers are incapable to pay an immense amount in a single installment.

An ideal demand rate is incorporated in this study which is a composition of selling price and stock of the system. This increases the importance of this model as more retailers can apply this model in their business.

Transportation cost is one of the main costs which can be handled wisely to maintain the profit of industry. With the help of this study, a manager can simply estimate the transportation cost. If the retailer has to transform all these outputs to a built-in function to prepare an excel solver, then the proposed study can supply more benefits.

 

CONCLUSION 

The economic order quantity system has been innovated which suffers in nature in the given model. The green firm product retailer in this model is investing in the preservation technology to cope with loss of the product as a result of deterioration and in green technology to cope with the carbon gas released in the process of transportation system. In the given study, numerous variables have been taken into account when the information was devoted to COVID-19 like the quality of the good, the method of payment, the inclination to the demand, the price was lowered overall. The rate of demand depends upon inventory and the selling price (which is a more realistic condition). The cost of stock holding has been considered to be a linear output of time (when it is assumed that the cost of stock holding is increasing with time). This model is losing money away with time i.e. in this model an inflation should be taking place. It gave various requirements on advance payment by the supplier to the retailers. The optimal goal of the current paper will be to streamline the cycle time and investment cost of system preserve tech and green technology. This model passes through the different states that lead to the conclusion that where there are no funds on the preservation and green technologies effect on the increment in the total cost as it even adds to the decrease in the cycle time. The aforementioned variables attributed to the transportation system, i.e. the distance covered by the shipment, the weight of the products and the conveyance emission, have been identified to be subject of consideration by the retailers as they determine the increment and decrease of the cost and cycle length of the system respectively. 

The paper under consideration can be related to the item or multi-item inventory system in trade credit policy that would bring it closer to reality in further studies. Part of the contribution to this prevailing literature would be in the form of rationing and backlogging. They also can make various forms of deterioration on this proposed model to make the model relatablev.

  

ACKNOWLEDGMENTS

None.

 

REFERENCES

Balaman, S.Y., and Selim, H. (2016).  Sustainable Design of Renewable Energy Supply Chains Integrated with District Heating Systems: A Fuzzy Optimization Approach. ` Journal of Cleaner Production, 133, 863–885. https://doi.org/10.1016/j.jclepro.2016.06.001   

Banerjee, S., Agrawal, S., and Gupta, R. (2018). Retailers Optimal Payment Decisions for Price-Dependent Demand Under Partial Advance Payment and Trade Credit in Different Scenarios Retailer’s Optimal Payment Decisions for Price-dependent Demand under Partial Advance Payment and Trade Credit in Different Scenarios. International Journal of Scientific Research Mathematical and Statistical Sciences, 5, 44–53. https://doi.org/10.26438/ijsrmss/v5i4.4453    

Bhunia, A. K., and Maiti, M. (1998). Deterministic Inventory Model for Deteriorating Items with Finite Rate of Replenishment Dependent on Inventory level. Computers and Operations Research, 25(11), 997–1006. https://doi.org/10.1016/S0305-0548(97)00091-9   

Cambini, A., and Martein, L. (2009). Generalized and optimization generalized convexity: Theory and Applications. Lect. Notes Econ. Math. Syst. 616, 1–262. https://doi.org/10.1007/978-3-540-70876-6   

Chandra Das, S., Zidan, A. M., Manna, A. K., Shaikh, A. A., and Bhunia, A. K. (2020). An Application of Preservation Technology in Inventory Control System with Price Dependent Demand and Partial Backlogging. Alexandria Engineering Journal, 59(3), 1359–1369. https://doi.org/10.1016/j.aej.2020.03.006   

Chang, C. T., Ouyang, L. Y., Teng, J. T., Lai, K. K., and Cárdenas-Barrón, L. E. (2019). Manufacturer’s Pricing and Lot-Sizing Decisions for Perishable Goods Under Various Payment Terms by a Discounted Cash Flow Analysis. International Journal of Production Economics,         218,                                                           83–95. https://doi.org/10.1016/j.ijpe.2019.04.039  

Chen, L., Cai, W., and Ma, M. (2020). Decoupling or Delusion? Mapping Carbon Emission Per Capita Based on the Human Development Index in Southwest China. Science of the Total Environment, 741, 138722. https://doi.org/10.1016/j.scitotenv.2020.138722   

Chen, L., Chen, X., Keblis, M. F., and Li, G. (2019). Optimal pricing and replenishment policy for deteriorating inventory under stock-level-dependent, time-varying and price-dependent demand. Computers and Industrial             Engineering,       135, 1294–1299. https://doi.org/10.1016/j.cie.2018.06.005   

Covert, R. P., and Philip, G. C. (1973). An Eoq Model for Items with Weibull distribution deterioration. AIIE           Transactions,      5(4), 323–326. https://doi.org/10.1080/05695557308974918   

Das, S.C., Manna, A.K., Rahman, M.S., Shaikh, A.A., and Bhunia, A.K. (2021). An Inventory Model for Noninstantaneous Deteriorating Items with Preservation Technology and Multiple Credit Periods-Based Trade Credit Financing Via Particle Swarm Optimization. Soft Comput. 25, 5365–5384. https://doi.org/10.1007/s00500-020-05535-x    

Datta, T. K. (2017). Effect of Green Technology Investment on a Production-Inventory System with Carbon Tax. Advances in Operations Research, 2017. https://doi.org/10.1155/2017/4834839   

Datta, T. K., Nath, P., and Dutta Choudhury, K. (2020). A Hybrid Carbon Policy Inventory Model with Emission Source-Based Green Investments. OPSEARCH, 57(1), 202–220. https://doi.org/10.1007/s12597-019-00430-y    

Dye, C. Y. (2013). The Effect of Preservation Technology Investment on a Non-Instantaneous Deteriorating Inventory Model. Omega (United Kingdom), 41(5), 872–880. https://doi.org/10.1016/j.omega.2012.11.002   

Dye, C. Y., Ouyang, L. Y., and Hsieh, T. P. (2007). Deterministic Inventory Model for Deteriorating Items with Capacity Constraint and Time-Proportional Backlogging Rate. European Journal of Operational                  Research,               178(3), 789–807. https://doi.org/10.1016/j.ejor.2006.02.024    

Dye, C. Y., and Hsieh, T. P. (2013). A Particle Swarm Optimization for Solving Lot-Sizing Problem with Fluctuating Demand and Preservation Technology Cost Under Trade Credit. Journal of Global Optimization, 55(3), 655–679. https://doi.org/10.1007/s10898-012-9950-z    

Gaur, A., Tayal, S., and Singh, S.R. (2020). Replenishment Policy for Deteriorating Items with Trade Credit and Allowable Shortages Under Inflationary Environment. Int. J. Process Manag. Benchmarking 10, 462. https://doi.org/10.1504/ijpmb.2020.10027580   

Ghare, P.M. and Schrader, G.F. (1963) A Model for an Exponential Decaying Inventory. Journal of Industrial Engineering, 14, 238-243. - References - Scientific Research Publishing. (n.d.).

Giri, B. C., Pal, H., and Maiti, T. (2017). A Vendor-Buyer Supply Chain Model for Time-Dependent Deteriorating item with Preservation Technology Investment. International Journal of Mathematics in Operational        Research,               10(4),    431–449. https://doi.org/10.1504/IJMOR.2017.084158    

Goyal, S. K., and Giri, B. C. (2003). The Production-Inventory Problem of a Product with Time Varying Demand, Production and Deterioration Rates. European Journal of Operational                                                           Research,               147(3), 549–557. https://doi.org/10.1016/S0377-2217(02)00296-5   

Hsieh, T. P., and Dye, C. Y. (2010). Pricing and Lot-Sizing Policies for Deteriorating Items with Partial Backlogging Under Inflation. Expert Systems with Applications, 37(10), 7234–7242. https://doi.org/10.1016/j.eswa.2010.04.004    

Hsieh, T. P., and Dye, C. Y. (2017). Optimal Dynamic Pricing for Deteriorating Items with Reference Price Effects when Inventories Stimulate Demand. European Journal of Operational Research, 262(1), 136–150. https://doi.org/10.1016/j.ejor.2017.03.038   

Jawla, P., and Singh, S.R. (2016). A Reverse Logistic Inventory Model for Imperfect Production Process with Preservation Technology Investment Under Learning and Inflationary Environment. Uncertain Supply Chain Manag. 4, 107–122. https://doi.org/10.5267/j.uscm.2015.12.001   

Khanna, A., Priyamvada, and Jaggi, C. K. (2020). Optimizing Preservation Strategies for Deteriorating Items with Time-Varying Holding Cost and Stock-Dependent Demand. Yugoslav Journal of Operations Research, 30(2),    237–250. https://doi.org/10.2298/YJOR190215003K   

Kumar, M., Chauhan, A., Singh, S.J., and Sahni, M. (2020). An Inventory Model on Preservation Technology with Trade Credits Under Demand Rate Dependent on Advertisement, Time and Selling Price. Univers. J. Account. Financ. 8,  65–74. https://doi.org/10.13189/ujaf.2020.080302   

Lashgari, M., Taleizadeh, A. A., and Ahmadi, A. (2016). Partial Up-Stream Advanced Payment and Partial Down-Stream Delayed Payment in a Three-Level Supply Chain. Annals of Operations Research, 238(1–2), 329–354. https://doi.org/10.1007/s10479-015-2100-5    

Li, R., Skouri, K., Teng, J. T., and Yang, W. G. (2018). Seller’s Optimal Replenishment Policy and Payment Term Among Advance, Cash, and Credit Payments. International Journal of Production Economics, 197, 35–42. https://doi.org/10.1016/j.ijpe.2017.12.015   

Lou, G. X., Xia, H. Y., Zhang, J. Q., and Fan, T. J. (2015). Investment Strategy of emission-reduction technology in a supply Chain. Sustainability (Switzerland), 7(8), 10684–10708. https://doi.org/10.3390/su70810684   

Mashud, A.H.M., Roy, D., Daryanto, Y., Chakrabortty, R.K., and Tseng, M.L. (2021). A Sustainable Inventory Model with Controllable Carbon Emissions, Deterioration and advance payments. J. Clean. Prod. 296, 126608. https://doi.org/10.1016/j.jclepro.2021.126608   

Mishra, U., Wu, J.Z., Tsao, Y.C., and Tseng, M.L. (2020). Sustainable Inventory System with Controllable Noninstantaneous Deterioration and Environmental Emission Rates. J. Clean. Prod. 244. https://doi.org/10.1016/j.jclepro.2019.118807   

Naddor, E. (1966). Dimensions in Operations Research. Operations Research, 14(3), 508–514. https://doi.org/10.1287/opre.14.3.508    

Pando, V., San-José, L. A., García-Laguna, J., and Sicilia, J. (2013). An Economic Lot-Size Model with Non-Linear Holding Cost Hinging on Time and Quantity. International Journal of Production Economics, 145(1), 294–303. https://doi.org/10.1016/j.ijpe.2013.04.050   

Pervin, M., Roy, S.K., and Weber, G.W. (2020). Deteriorating Inventory with Preservation Technology Under Price and Stock-Sensitive Demand. J. Ind. Manag. Optim. 16, 1585–1612. https://doi.org/10.3934/jimo.2019019   

Sarkar, B., Cárdenas-Barrón, L. E., Sarkar, M., and Singgih, M. L. (2014). An Economic Production Quantity Model with Random Defective Rate, Rework Process and Backorders for a Single Stage Production System. Journal of Manufacturing Systems, 33(3), 423–435. https://doi.org/10.1016/j.jmsy.2014.02.001   

Shah, N., Rabari, K., and Patel, E. (2020). Inventory and Preservation Investment for Deteriorating System with Stock-Dependent Demand and Partial Backlogged Shortages. Yugosl. J. Oper. Res. 38–38. https://doi.org/10.2298/yjor200217038s   

Shah, N.H., and Shah, A.D. (2014). Optimal Cycle Time and Preservation Technology Investment for Deteriorating Items with Price-Sensitive Stock-Dependent  emand under inflation, in: Journal of Physics: Conference Series. Institute of Physics Publishing. https://doi.org/10.1088/1742-6596/495/1/012017   

Shi, Y., Zhang, Z., Chen, S.C., Cárdenas-Barrón, L.E., and Skouri, K. (2020). Optimal Replenishment Decisions for Perishable Products Under Cash, Advance, and Credit Payments Considering Carbon Tax Regulations. Int. J. Prod. Econ. 223, 107514. https://doi.org/10.1016/j.ijpe.2019.09.035    

Singh, S. R., Khurana, D., and Tayal, S. (2016). An Economic Order Quantity Model for Deteriorating Products Having Stock Dependent Demand with Trade Credit Period and Preservation Technology. Uncertain Supply Chain Management,               4(1),      29–42. https://doi.org/10.5267/j.uscm.2015.8.001   

Skouri, K., and Papachristos, S. (2003). Four Inventory Models for Deteriorating Items with Time Varying Demand and Partial Backlogging: A Cost Comparison. Optimal Control Applications and Methods, 24(6), 315–330. https://doi.org/10.1002/oca.734   

Taleizadeh, A. A., Pentico, D. W., Jabalameli, M. S., and Aryanezhad, M. (2013). An Economic Order Quantity Model with Multiple Partial Prepayments and Partial Backordering. Mathematical and Computer Modelling,  57(3–4),311–323. https://doi.org/10.1016/j.mcm.2012.07.002   

Teng, J. T., Cárdenas-Barrón, L. E., Chang, H. J., Wu, J., and Hu, Y. (2016). Inventory Lot-Size Policies for Deteriorating Items with Expiration Dates and Advance Payments. Applied Mathematical Modelling, 40(19–20),          8605–8616.  https://doi.org/10.1016/j.apm.2016.05.022   

Tripathi, R.P., Singh, D., and Aneja, S., (2018). Inventory Models for Stock-Dependent Demand and Time Varying Holding Cost Under Different Trade Credits. Yugosl. J. Oper. Res. 28, 139–151. https://doi.org/10.2298/YJOR160317018T   

Van der Veen, B. (1967). Introduction to the Theory of Operational Research. In Introduction to the Theory of Operational Research. Springer Berlin Heidelberg.  https://doi.org/10.1007/978-3-662-42424-7   

Wahab, M. I. M., Mamun, S. M. H., and Ongkunaruk, P. (2011). EOQ Models for a Coordinated Two-Level International Supply Chain Considering Imperfect Items and Environmental Impact. International Journal of Production Economics, 134(1), 151–158. https://doi.org/10.1016/j.ijpe.2011.06.008   

Wu, J., Teng, J.T., and Chan, Y.L. (2018). Inventory Policies for Perishable Products with Expiration Dates and Advancecash-Credit Payment Schemes. Int. J. Syst. Sci. Oper.  Logist. 5, 310–326. https://doi.org/10.1080/23302674.2017.1308038   

Yang, C. Te, Dye, C. Y., and Ding, J. F. (2015). Optimal Dynamic Trade Credit and Preservation Technology Allocation for a Deteriorating Inventory Model. Computers and Industrial Engineering, 87, 356–369. https://doi.org/10.1016/j.cie.2015.05.027   

Yu, L. C., and Hui, H. Y. (2008). An Empirical Study on Logistics Service Providers’ Intention to Adopt Green Innovations. Journal of Technology Management and Innovation, 3(1), 17–26.

Zauberman, G., Ronen, R., Akerman, M., Weksler, A., Rot, I., and Fuchs, Y. (1991). Post-Harvest Retention of the Red Colour of Litchi Fruit Pericarp. Scientia Horticulturae, 47(1–2),                                                           89–97.      https://doi.org/10.1016/0304-4238(91)90030-3   

Zulu, K., Singh, R.P., and Shaba, F.A., (2020). Environmental and Economic Analysis of Selected Pavement Preservation tReatments. Civ. Eng. J. 6, 210–224.  https://doi.org/10.28991/cej-2020-03091465

Creative Commons Licence This work is licensed under a: Creative Commons Attribution 4.0 International License

© IJETMR 2014-2026. All Rights Reserved.